Skip to content

Update a subscription

Endpoint
PATCH /v1/subscriptions/{guid}

This endpoint allows clients to update information about a subscription. The client MAY update the following information:

  • The podcast’s GUID
  • The podcast’s feed URL
  • An update to the subscription status for the user

This endpoint returns the following information:

FieldTypeRequired?Description
new_feed_urlStringNoThe URL of the podcast RSS feed. Only returned if the feed_url field was updated by the request
is_subscribedBooleanNoWhether the user is subscribed to the podcast or not. Only returned if the is_subscribed field was updated by the request
subscription_changedDatetimeNoThe date on which the is_subscribedor feed_url field was last updated. Presented in ISO 8601 format. Only returned if the is_subscribed field was updated by the request
guid_changedDatetimeNoThe date on which the podcast’s GUID was last updated. Presented in ISO 8601 format. Only returned if the guid field was updated by the request
new_guidString<UUID>NoThe new GUID associated with the podcast. Only returned if the guid field was updated by the request

Parameters

The client MUST pass the subscription GUID in the query path and add at least one field update in the request body.

ParameterTypeInRequired?Description
guidStringQueryYesThe GUID of the subscription object that needs to be updated
new_feed_urlStringBodyNoThe URL of the new RSS feed for the subscription
new_guidString <UUID>BodyNoThe new GUID of the podcast
is_subscribedBooleanBodyNoWhether the user is subscribed to the podcast or not

Server-side behavior

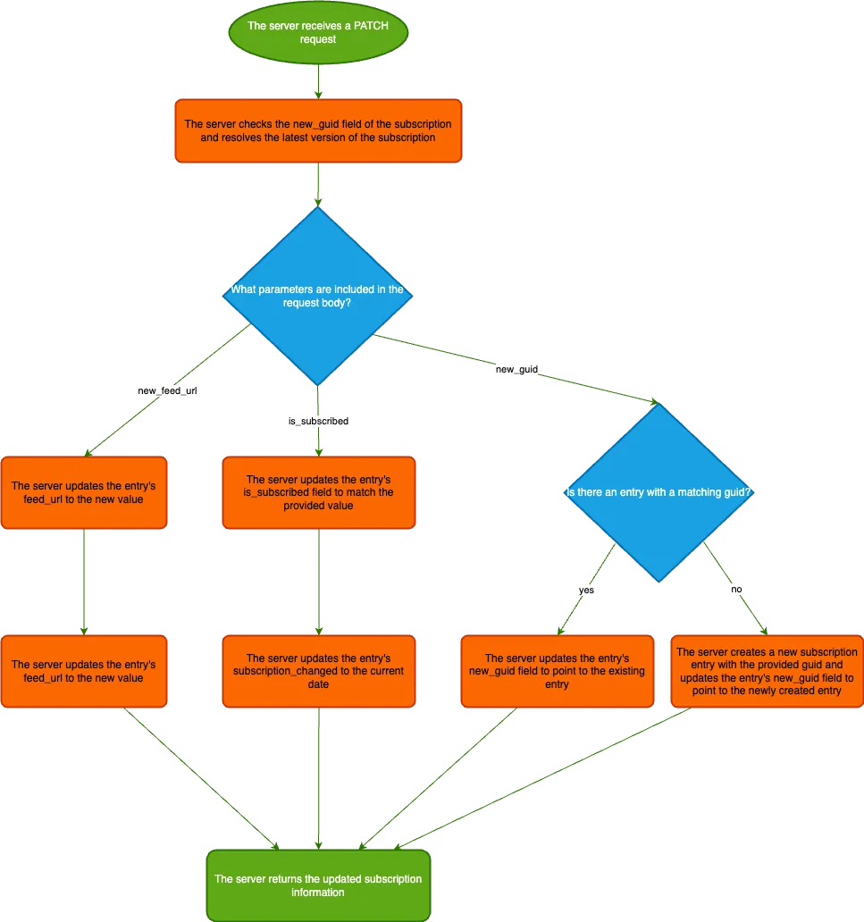
On receipt of a PATCH request for a subscription, the server MUST do the following:

  1. If the subscription in the request has a new_guid specified in the database, follow the new_guid chain to find the latest version of the subscription
  2. If the request contains a new_feed_url parameter:
    1. Update the subscription entry’s feed_url field to the new value
    2. Update the subscription entry’s subscription_changed field to the current date
  3. If the request contains a new_guid parameter:
    1. Check if the GUID is already present in the system
    2. If the GUID is already present, update the subscription entry’s new_guid field to point to the existing entry
    3. If the GUID isn’t already present, create a new subscription entry and update the existing entry’s new_guid field to point to the newly created entry
    4. Update the subscription entry’s guid_changed to the current date
  4. If the request contains an is_subscribed parameter:
    1. Update the subscription entry’s is_subscribed to the new value
    2. Update the subscription entry’s subscription_changed field to the current date
  5. Return a summary of the changes

A flowchart of the subscription update process

Example request

Terminal window
$ curl --location --request PATCH '/subscriptions/2d8bb39b-8d34-48d4-b223-a0d01eb27d71' \
--header 'Content-Type: application/json' \
--data '{
"new_feed_url": "https://example.com/rss5",
"new_guid": "965fcecf-ce04-482b-b57c-3119b866cc61",
"is_subscribed": false
}'

Example 200 response

{
"new_feed_url": "https://example.com/rss5",
"is_subscribed": false,
"subscription_changed": "2023-02-23T14:41:00.000Z",
"guid_changed": "2023-02-23T14:41:00.000Z",
"new_guid": "965fcecf-ce04-482b-b57c-3119b866cc61"
}